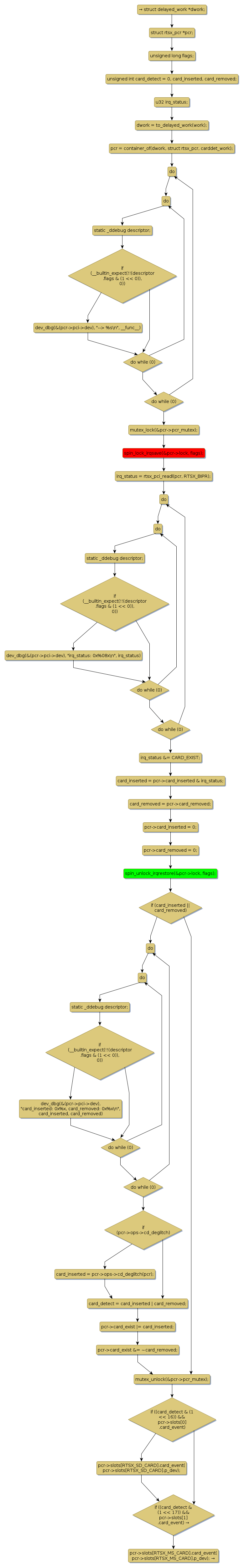
Instance Verification Kit (IVK)
spin lock @ [18976+37+/linux-3.19-rc1/drivers/mfd/rtsx_pcr.c]
Instance Signature: lock
|
The Matching Pair Graph:
|
|
Function Name
|
Control Flow Graph (CFG)
|
Events Flow Graph (EFG)
|
Source Correspondence
|
|
rtsx_pci_card_detect
|
|
|
[18601+20+/linux-3.19-rc1/drivers/mfd/rtsx_pcr.c]
|